2025年8月,国务院印发《关于深入实施“人工智能+”行动的意见》,提出加大高层次人才培养力度,创新构建领军人才培养模式。为贯彻国家人工智能发展战略,推动人工智能与数据产业深度融合,满足企业和政府对首席数据官、数据标注工程师等核心岗位高端人才的迫切需求,北京数字理政规划设计研究院有限公司(以下简称“数字理政研究院”)联合产、学、研、用相关单位,依托工业和信息化部人才交流中心IITC岗位能力评价体系,开发了数据标注工程师、人工智能训练师、AIGC应用工程师、智能应用开发工程师、智能体工程师等人工智能高层次人才系列课程。数字理政研究院将联合数字菁英网等单位,于2026年1月在北京举办人工智能高层次人才研修班。本研修班旨在搭建政策指导、理论学习与实践操作相结合的系统化培训平台,提升学员战略思维、治理能力和技术实操水平,为数据驱动决策与高质量数据集建设提供专业支撑。
本课程聚焦首席数据官与高质量数据集建设核心岗位,系统讲解数据战略规划、数据资源管理与治理体系建设,涵盖数据标注理论、工具与流程、高质量数据集建设方法及质量评测,数据安全与合规管理、数据资产化与流通,以及人工智能在产业与治理中的应用,辅以企业和政府实践案例、上机操作、能力评价与论文答辩,帮助学员掌握数据治理、标注、高质量数据集建设及AI应用的全流程能力,实现数据驱动决策、价值挖掘与创新落地。
完成本研修班并通过评价测试的学员,将获得工业和信息化部人才交流中心颁发的数据管理工程师(高级)或数据治理工程师(高级)或首席数据官(高级)能力评价证书。研修班同期,将举办数据发展研讨会。
一、时间地点
学习时间:2026年1月10日-12日;
学习地点:北京经开区(国际)数据标注基地(以通知为准);
测试时间:2026年1月12日下午;
测试地点:北京经开区(国际)数据标注基地。
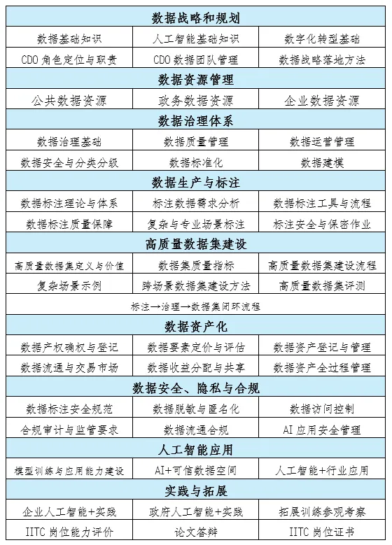
二、核心知识点

三、培训对象
首席数据官(CDO)及数据管理高管。企业或政府机构中负责制定数据战略、规划数据治理体系、推动数据资产管理与价值化的高级管理人员;关注数据战略落地、团队管理、数据资产化、数据价值挖掘和人工智能应用。
数据治理与数据管理负责人。企业或机构中负责数据质量管理、数据分类分级、数据标准化、数据建模和运营管理的人员;关注数据标准制定、数据质量监控、治理闭环和安全合规。
数据标注与数据生产核心技术人员。从事数据标注、清洗、处理及高质量数据集建设的技术岗位人员;关注数据标注理论、工具与流程、质量保障、复杂场景标注及保密安全作业。
人工智能与数据应用技术人员。AI开发人员、算法工程师及数据科学家;关注数据集支撑AI训练、AI应用落地、产业和治理场景实践。
希望获得IITC工信人才岗位能力认证的学员。想通过系统学习掌握数据战略、数据治理、数据标注、高质量数据集建设、数据资产化及AI应用,最终获得岗位能力评价。
四、师资团队
由数字理政研究院组织工业和信息化部人才交流中心IITC工信人才岗位能力评价授课讲师。将邀请数字理政研究院IITC工信人才首席数据官讲师、中国电子数据产业集团、中国软件评测中心大数据研究测评事业部、国家数据发展研究院、中国信息通信研究院、中国电子技术标准化研究院、中国电子工程设计院、北京数据集团亦庄智能城市研究院等单位专家授课及评价辅导。
五、证书颁发
本研修班结束后,统一参加工业和信息化部人才交流中心组织的岗位能力评价测试,通过数据管理工程师(高级)或数据治理工程师(高级)或首席数据官(高级)岗位能力评测的学员,可获得工业和信息化部人才交流中心颁发的相应等级《IITC工信人才岗位能力评价证书》,并纳入IITC工信人才数据库。证书可在中心评价系统官网https://pj.miitec.cn/index查询。
本次研修班为确保评测专业性与针对性,每位学员需在 “数据管理工程师(高级)岗位能力评测”、“数据治理工程师(高级)岗位能力评测”及 “首席数据官(高级)岗位能力评测”中,任选其一参与,不支持兼报。
六、报名方式
1.请按以下流程办理报名手续:①.填写《报名申请表》发送至edu@digitalelite.cn→②.数字理政审核→③.缴纳费用→④.实名认证→⑤.参加线上或线下学习→⑥评价测试→⑦.取得证书。
2.培训费用4980元/人,费用包含税费、场地费、教材费、培训费、评价测试费、证书费培训费、评价测试、证书等费用等。交通食宿费自理。
3.收款账户信息如下:
名称:北京数字理政规划设计研究院有限公司
开户银行:中国民生银行股份有限公司北京华威支行
银行账户:632537827
特别说明:电汇单上在“用途”栏里填写“AI+姓名或单位名称”,汇款后请将汇款凭证发送给数字菁英评价培训中心,开学时交付学员数电票(专票或普票)。
七、联系人及联系方式
1.报名电话
①.数字菁英网/数字理政,吴老师,郭老师,肖老师
电话:13366880230(微信同),010-58441538
邮箱:edu@digitalelite.cn
2.监督电话
工业和信息化部人才交流中心,010-68208731
1、凡本网注明“来源:数字菁英、数字菁英网、智能体Pro、金英、李正、GovCDO或数据发展大讲堂”及标有原创的所有作品,版权均属于数字菁英(数字菁英网)。未经允许禁止转载、摘编及镜像,违者必究。对于经过授权可以转载我方内容的单位,也必须保持转载文章、图像、音视频的完整性,并完整标注作者信息和本站来源。
2、凡本网注明“来源:XXX(非数字菁英、数字菁英网、智能体Pro、金英、李正、GovCDO或数据发展大讲堂)”的作品,均转载自其它媒体,转载目的在于传递更多信息,并不代表本网赞同其观点和对其真实性负责。
3、如因作品内容、版权和其它问题需要同本网(serv@digitalelite.cn)联系的,请在相关作品刊发之日起30日内进行。